forum.boolean.name

forum.boolean.name (http://forum.boolean.name/index.php)
-   Болтовня (http://forum.boolean.name/forumdisplay.php?f=25)
-   -   посоветуйте софт... (http://forum.boolean.name/showthread.php?t=15557)

L.D.M.T. 28.09.2011 15:22

посоветуйте софт...
 
поскольку моя зряплата информатика оставляет желать лучшего, то решил я организовать простейшие курсы по 3д графике и в связи с этим возник вопрос - какие 3д редакторы выбрать? поскольку у школы нет денег на покупку 3д максов и прочих платных редакторов, то круг очень сильно сужается... группу желающих людей я уже набрал и набросал ориентировочный бизнес план - по деньгам выходит неплохо. пока что мой выбор это True Space 7.6 - и для школьников будет проще для понимания, и главное - бесплатность:) возможно, кто-то может посоветовать что-то лучше?

п.с.
блендер отпадает из за ужасного интерфейса и кучи нестандартных подходов, которые сбивают с толку, по крайней мере меня.

pax 28.09.2011 15:34

Ответ: посоветуйте софт...
 
Blender

По поводу ужасного интерфейса не согласен, интерфейс в нем нормальный, настраиваемый. В любом случае им придется переучиваться на один из лидирующих пакетов 3d моделирования. Blender в этом случае может выиграть, потому что бесплатный.

moka 28.09.2011 15:54

Ответ: посоветуйте софт...
 
Blender - поддерживаю.

3Ds Max предлагает Education Community лицензию, с 36 месяцами бесплатным периодом. Почитай по этому поводу.
Вот тут регся, можно как учитель: http://students.autodesk.com/?nd=register

impersonalis 28.09.2011 16:10

Ответ: посоветуйте софт...
 
Blender
про другие бесплатные даже и не слышал (и это же скажет директор фирмы, куда ученик придёт после курсов)

SBJoker 28.09.2011 16:11

Ответ: посоветуйте софт...
 
есть ныне не поддерживаемый, но полностью бесплатный вариант 3d MAX, под названием GMAX . Общий вид и функционал уровня 3d MAX 3.0

ABTOMAT 28.09.2011 17:36

Ответ: посоветуйте софт...
 
Плюсую GMAX.

Nerd 28.09.2011 18:29

Ответ: посоветуйте софт...
 
Milkshape очень простой, но мало фич. GMAX сложноват (менее чем большой брат, но всё равно). Так что True Space.

den 28.09.2011 18:46

Ответ: посоветуйте софт...
 
Milkshape платный

Nerd 28.09.2011 19:15

Ответ: посоветуйте софт...
 
Цитата:

Сообщение от Den (Сообщение 203725)
Milkshape платный

А кто-то будет проверять? ;)

den 28.09.2011 19:31

Ответ: посоветуйте софт...
 
Ну тогда уже 3дэ макс, или маю.
Вопрос стоял о бесплатном.

ffinder 28.09.2011 19:40

Ответ: посоветуйте софт...
 
Цитата:

Сообщение от L.D.M.T. (Сообщение 203681)
мой выбор это True Space 7.6 - и для школьников будет проще для понимания, и главное - бесплатность:) возможно, кто-то может посоветовать что-то лучше?

п.с.
блендер отпадает из за ужасного интерфейса и кучи нестандартных подходов, которые сбивают с толку, по крайней мере меня.

если нужен только моделлинг, то можно еще смотреть на wings3d
если анимация, физика, системы частиц, навороченный рендеринг, то от блендера не открутишся никак, хоть интерфейс и сделали инопланетяне (ненавижу их).

den 28.09.2011 20:26

Ответ: посоветуйте софт...
 
Цитата:

Сообщение от ffinder (Сообщение 203737)
если нужен только моделлинг, то можно еще смотреть на wings3d
если анимация, физика, системы частиц, навороченный рендеринг, то от блендера не открутишся никак, хоть интерфейс и сделали инопланетяне (ненавижу их).

Цитата:

Программа использует окружение и язык программирования Erlang.
ктобы сомневался:-D

L.D.M.T. 28.09.2011 20:34

Ответ: посоветуйте софт...
 
посмотрел gmax - ничего хорошего для себя не нашел... слишком урезанные возможности и отсутствие визуализатора. в этом плане TrueSpace подходит как нельзя кстати, ну возможно еще раз попробую раскурить блендер :)

п.с.
проверка может нагрянуть в тот самый счастливый момент, когда ты ее совсем не ждешь...

Program23 28.09.2011 20:38

Ответ: посоветуйте софт...
 
Ну не знаю.
У нас в школе полно крякнутых программ стоит, нкито не жалуется)

L.D.M.T. 28.09.2011 20:45

Ответ: посоветуйте софт...
 
вот нашел какую-то хрень, но трафика уже в этом месяце нет, так что протестить не могу...

http://www.123dapp.com/downloads

Gector 28.09.2011 21:01

Ответ: посоветуйте софт...
 
Имхо: G MAX самое то. Приловчатся моделировать и текстурить - потом глядишь и макс сами освоят со всеми материалами и рендерингом.

moka 28.09.2011 21:11

Ответ: посоветуйте софт...
 
123D - имхо, не аналог другим вьюверам. Это лишь так, побаловаться..

ARA 28.09.2011 21:56

Ответ: посоветуйте софт...
 
Единственное, что напьегает в gmax-e - полное отсутствие EditPoly. А это инструмент первостепенной важности, который следует изучать сразу после ознакомления с навигацией макса. Но с навигацией джимакс вполне поможет освоиться. А ну и ещё там нету Визуализации) Но она нафиг не упала новичкам :)

SBJoker 28.09.2011 22:05

Ответ: посоветуйте софт...
 
Так вроде EditMesh есть.

pax 28.09.2011 22:09

Ответ: посоветуйте софт...
 
У нас в институте практикуется такой вариант: студенты приходят с ноутбуками, на которых установлен архикад и на нем работают во время занятий. Проверка - а ни где не установлен в институте этот архикад )

Так что совет: спроси, у всех ли есть ноутбуки и могут ли приобрести если нету. Тогда можно выбирать любой софт.

123D похож на инструмент твердотельного моделирования типа CAD систем. Если надо CAD, то выбирайте T-Flex CAD учебную версию.


PS: вот еще вариант http://sketchup.google.com/

ARA 28.09.2011 22:17

Ответ: посоветуйте софт...
 
Цитата:

Сообщение от SBJoker (Сообщение 203757)
Так вроде EditMesh есть.

Он ОЧЕНЬ малофункциональный и устаревший :(

SBJoker 28.09.2011 22:35

Ответ: посоветуйте софт...
 
Цитата:

Сообщение от ARENSHI (Сообщение 203761)
Он ОЧЕНЬ малофункциональный и устаревший :(

Ну в 3ем максе он только и был. Бесплатно ничего лучше не найти.

L.D.M.T. 29.09.2011 09:36

Ответ: посоветуйте софт...
 
http://khed.glsl.ru - неплохая бесплатная замена милкшейпу, меня в нем устроило практически все, да и для школоты попроще будет изучать в нем 3д графику.

pax 29.09.2011 10:16

Ответ: посоветуйте софт...
 
Я вообще не понимаю, зачем выбирать всякую хрень, если можно выбрать нормальный бесплатный инструмент - Blender. Если тебе интерфейс после макса не нравится, то ты не один такой. Но это не значит, что он плохой. Я думаю ты просто не хочешь сам тратить времени на изучение. У меня есть знакомый, он моделирует в максе, синеме и в блендере и не жалуется на его интерфейс. Просто раз пересилил себя и заставил сделать несколько движени в сторону его изучения.

L.D.M.T. 29.09.2011 11:56

Ответ: посоветуйте софт...
 
как правильно заметил ffinder - интерфейс сделали инопланетяне, а земному человеку некогда тратить время на их заморочки :) тем более, что интерфейс Khed более стандартизирован и у школоты в будущем не возникнет проблем с переходом на макс или другой редактор (блендер в их число не входит). А визуализатор мне нужен для демонстрации возможностей 3д графики - в True Space он есть (я даже видел несколько любительских русских мультов сделанных в нем)

.Squid 29.09.2011 12:12

Ответ: посоветуйте софт...
 
Цитата:

Сообщение от L.D.M.T. (Сообщение 203793)
у школоты в будущем не возникнет проблем с переходом на макс или другой редактор (блендер в их число не входит)

Blender ломает сюдьбы и оставляет людей без работы!

EvilChaotic 29.09.2011 12:57

Ответ: посоветуйте софт...
 
Хватит учить людей моделить на говне.
Бери GMAX и учи все, что там есть, на этом каждый сделает выводы для себя. Или нахер ты такой учитель никому не нужен, если даже не можешь освоить нормальный пакет.

pax 29.09.2011 14:42

Ответ: посоветуйте софт...
 
Вообще профи интерфейсом не пользуются, а пользуются хоткеями и моделят с рабочей областью в полный экран )

Taugeshtu 29.09.2011 15:25

Ответ: посоветуйте софт...
 
В качестве "обзорного дополнения к программе" для особо отличившихся и желающих помацать чего ещё рекомендую SketchUp. Вот многие будут плеваться (и будут правы, чо), а всё-таки это неплохой инструмент для моделирования в стиле "Hard Surface" (с нестандартным, но понятным обычным хуманам подходом к процессу).

Вариант с ноутбуками интересный, кстати. Развитие: школие тратится на флешечки/внешние жёсткие, препод выцарапывает Portable-сборки софта. Ученики пришли - вонзили носители в школьные компы - поучились - ушли. Компы стерильны. Проверка во время урока? Ученики вынимают драйвы со словами "у меня там личное" и покерфейсами. А учитель отбрехивается "курсом теоретическим, без практики", ну или каким-нибудь GMAX-ом.

В качестве "лепкопроги" - Sculptris. Да, косяки с импортом чего-нибудь в скульптрис просто эпические, но за одно занятие дать понятие о том, что есть лепка, и что она вообще есть - поможет. Опять же, в зависимости от объёма курсов...

pax 29.09.2011 16:12

Ответ: посоветуйте софт...
 
Лепить и в блендере можно если что )

ARA 29.09.2011 17:07

Ответ: посоветуйте софт...
 
Лепить и из :shit: можно, но нужно-ли?

ffinder 29.09.2011 17:53

Ответ: посоветуйте софт...
 
лепка в блендере подтормаживает. т.е. скульптрис явно расчитан только на лепку, а в блендере придется выносить то что лепишь в отдельный слой и отключать остальные, чтобы было быстрее.
если четко и внятно выразить мысли, что не так и главное как нужно - можно поднять инициативу изменения интерфейса блендера, благо все окошки там сриптами генерятся (если я ничего не путаю) и сообществом выпилить себе из блендера редактор мечты

Lestar 29.09.2011 18:59

Ответ: посоветуйте софт...
 
Цитата:

Сообщение от L.D.M.T. (Сообщение 203793)
как правильно заметил ffinder - интерфейс сделали инопланетяне

Сказ про танцора и причиндалы разве уже не актуален?Или вы ищете себе оправдания,чтобы только не юзать блендер? И такое бывает.

Gector 29.09.2011 19:17

Ответ: посоветуйте софт...
 
Цитата:

Сообщение от Lestar (Сообщение 203822)
Сказ про танцора и причиндалы разве уже не актуален?Или вы ищете себе оправдания,чтобы только не юзать блендер? И такое бывает.

Ну ты и загнул дружище). Штаны тоже можно через голову одевать...

Lestar 29.09.2011 20:06

Ответ: посоветуйте софт...
 
Я не моделер,у меня косвенное мнение.Почему кто то использует его в кино индустрии (spider man),а кто то штаны через голову одевает ? Может я чего то недопонимаю?

Gector 29.09.2011 20:20

Ответ: посоветуйте софт...
 
Цитата:

Сообщение от Lestar (Сообщение 203827)
Я не моделер,у меня косвенное мнение.Почему кто то использует его в кино индустрии (spider man),а кто то штаны через голову одевает ? Может я чего то недопонимаю?

Это голливудские киношники. Вот почему.
ИМХО: Разница между блендером и максом в том, что установив первый ты лезишь в инет чтобы посмотреть как там создать с нуля сраный куб или плейн и двигать его. В максе это парой кликов делается даже полным нубом.

FireOwl 29.09.2011 20:21

Ответ: посоветуйте софт...
 
Холивар ошибся темой.

P.S. Лично я склонен к утверждению: не инструмент мешает мастеру.
Я пользуюсь Cinema4D, но не чувствую желания пойти с крестовым походом на "неверных" Макс-о-Майя-юзателей.

Gector 29.09.2011 20:26

Ответ: посоветуйте софт...
 
Цитата:

Сообщение от FireOwl (Сообщение 203831)
Холивар ошибся темой.

P.S. Лично я склонен к утверждению: не инструмент мешает мастеру.
Я пользуюсь Cinema4D, но не чувствую желания пойти с крестовым походом на "неверных" Макс-о-Майя-юзателей.

Да тут никакой не холивар. Блендер хорош. Но то, что его труднее освоить без кучи уроков это уже давно известный факт).

pax 29.09.2011 20:50

Ответ: посоветуйте софт...
 
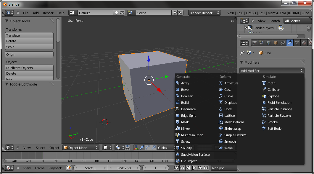
Вложений: 1
По моему вы сильно преувеличиваете сложность блендера

Вложение 14990

UPD: Но версия 2.5 еще сыровата правда

ffinder 29.09.2011 22:14

Ответ: посоветуйте софт...
 
а еще в блендере есть мегафича - поиск действия. нажимаем пробел и в окошке пишем что ищем - выбираем из результатов и запоминаем хоткеи (если они есть, бывает такое, что их тупо нет).

ABTOMAT 29.09.2011 23:35

Ответ: посоветуйте софт...
 
Цитата:

Сообщение от pax (Сообщение 203835)
По моему вы сильно преувеличиваете сложность блендера

Вложение 14990

UPD: Но версия 2.5 еще сыровата правда

Покажи где там выделить вершины, рёбра и грани и как наращивать грани.
Также интересует, далеко ли редактор UV.

Это необходимый минимум.

ffinder 29.09.2011 23:57

Ответ: посоветуйте софт...
 
выделить объект - правая кнопка мыши.
режим редактирования mehs'а - TAB
выбор вершин, ребер, граней - либо на панели инструментов, либо Ctrl+Tab
e - extrude
g - перемещение
r - вращение
s - scale
а вообще на ютубе есть многое. ну и еще http://wiki.blender.org/index.php/Do...ce/Hotkeys/All

моя главная претензия к хоткеям - в них нет никакой "ортогональности". т.е. если в ворде ctrl - по словам, shift - выделить, то ctrl+shift выделять по словам. в блендере такое не работает. там на всё свои хоткеи, причем назначенные очень-очень странно.

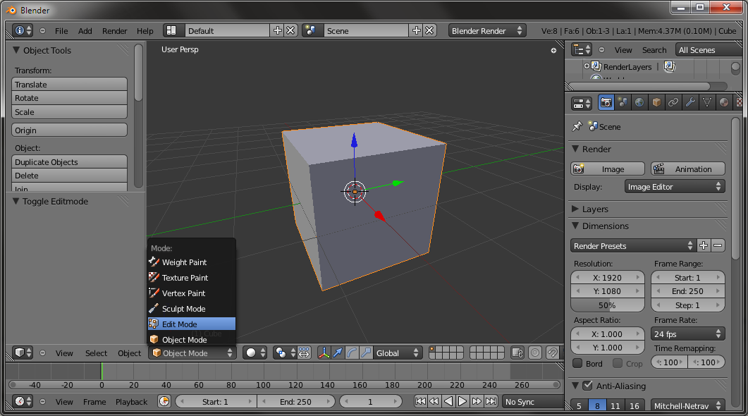
pax 30.09.2011 01:00

Ответ: посоветуйте софт...
 
Вложений: 3
Цитата:

Сообщение от ABTOMAT (Сообщение 203859)
Покажи где там выделить вершины, рёбра и грани и как наращивать грани.
Также интересует, далеко ли редактор UV.

Это необходимый минимум.

UV:
Вложение 14994

Вложение 14995

Вложение 15000

pax 30.09.2011 01:04

Ответ: посоветуйте софт...
 
Вложений: 4
Редактирование:

Вложение 14996

Вложение 14997

Вложение 14999

Перемещение, вращение, масштабирование:

Модификаторы:

Вложение 14998

ARA 30.09.2011 07:59

Ответ: посоветуйте софт...
 
Удивило практически полное отсутствие инструментов редактирования полимоделей. Как в нём работать то?

pax 30.09.2011 09:31

Ответ: посоветуйте софт...
 
Цитата:

Сообщение от pax (Сообщение 203835)
Но версия 2.5 еще сыровата правда

Ну основные методы может не все, он еще разрабатывается, у них был долгий путь к его переработке на новую GL библиотеку и новый интерфейс. Интерфейс теперь завязан на питоне, возможно просто не успевают.

Можно пока пользоваться версией 2.49. Там все есть, но интерфейс старый.

ffinder 30.09.2011 15:39

Ответ: посоветуйте софт...
 
Цитата:

Сообщение от ARENSHI (Сообщение 203884)
Удивило практически полное отсутствие инструментов редактирования полимоделей. Как в нём работать то?

объясни что такое "полимодели". может там есть оно, но называется по другому.

pax 30.09.2011 15:50

Ответ: посоветуйте софт...
 
Ну мы вот например не нашли Bevel для граней (или chamfer, но на сколько я знаю он назывался Bevel), есть только модификатор для модели. Где искать в новом блендере такие инструменты? По кнопке W ничего особенного, в меню Mesh тоже, на пробел при поиске не нашли.

Слава богу ножик есть )

den 30.09.2011 16:29

Ответ: посоветуйте софт...
 
Цитата:

Ну мы вот например не нашли Bevel
это?

pax 30.09.2011 17:04

Ответ: посоветуйте софт...
 
Цитата:

Сообщение от Den (Сообщение 203920)

Это, но как-то сложно... вроде было проще...

UPD: там еще ctrl зажимать надо при выборе граней

UPD2: и кстати как на счет бевела для вершин?

ffinder 30.09.2011 18:38

Ответ: посоветуйте софт...
 
на правах оффтопа: в wings3d всякие bevel'ы, intrude'ы и inset'ы делаются на раз.

ARA 30.09.2011 21:03

Ответ: посоветуйте софт...
 
Цитата:

Сообщение от ffinder (Сообщение 203916)
объясни что такое "полимодели". может там есть оно, но называется по другому.

Ну да, выразился я конечно потрясно. Ну полигональное моделирование что такое знаешь? Вот оно.:-)

pax 30.09.2011 21:57

Ответ: посоветуйте софт...
 
Цитата:

Сообщение от L.D.M.T. (Сообщение 203681)
какие 3д редакторы выбрать?

Так чего выбрал то?

ffinder 30.09.2011 22:21

Ответ: посоветуйте софт...
 
Цитата:

Сообщение от ARENSHI (Сообщение 203955)
Ну да, выразился я конечно потрясно. Ну полигональное моделирование что такое знаешь? Вот оно.:-)

наверное не знаю. видимо что-то очень особенное для 3дмакса.
в блендере можно моделить полигонами, можно нурбсами, можно метаболлами, можно сабсёрфейсом (меш малодетальный, указываешь степень сглаживания результирующей модельки).

pax 01.10.2011 17:30

Ответ: посоветуйте софт...
 
Цитата:

Сообщение от pax (Сообщение 203964)
Так чего выбрал то?

Ап...

L.D.M.T. 02.10.2011 12:41

Ответ: посоветуйте софт...
 
выбрал по степени сложности обучения: (в нарастающем порядке)
Modex :)
Khed
TrueSpace

п.с.
пока еще не окончательно, ибо лицензию для школы сначала надо сделать будет.

den 02.10.2011 12:50

Ответ: посоветуйте софт...
 
Цитата:

выбрал по степени сложности обучения:
Modex:)

pax 02.10.2011 14:02

Ответ: посоветуйте софт...
 
И ты еще за это деньги брать будешь?
*лицорука*


Часовой пояс GMT +4, время: 14:14.

vBulletin® Version 3.6.5.
Copyright ©2000 - 2026, Jelsoft Enterprises Ltd.
Перевод: zCarot