 |
| Болтовня Разговоры на любые темы (думайте, о чем пишите) |
29.09.2011, 17:07
|
#31
|
|
ТЫ ЧООО?
Регистрация: 26.02.2007
Сообщений: 3,369
Написано 2,020 полезных сообщений (для 7,192 пользователей)
|
Ответ: посоветуйте софт...
Лепить и из  можно, но нужно-ли?
__________________
Вертекс в глаз или в пиксель раз?
|
|
(Offline)
|
|
29.09.2011, 17:53
|
#32
|
|
Дэвелопер
Регистрация: 10.09.2007
Сообщений: 1,442
Написано 793 полезных сообщений (для 1,460 пользователей)
|
Ответ: посоветуйте софт...
лепка в блендере подтормаживает. т.е. скульптрис явно расчитан только на лепку, а в блендере придется выносить то что лепишь в отдельный слой и отключать остальные, чтобы было быстрее.
если четко и внятно выразить мысли, что не так и главное как нужно - можно поднять инициативу изменения интерфейса блендера, благо все окошки там сриптами генерятся (если я ничего не путаю) и сообществом выпилить себе из блендера редактор мечты
|
|
(Offline)
|
|
29.09.2011, 18:59
|
#33
|
|
Бывалый
Регистрация: 24.05.2011
Адрес: Украина,Харьков
Сообщений: 890
Написано 359 полезных сообщений (для 880 пользователей)
|
Ответ: посоветуйте софт...
Сообщение от L.D.M.T.
как правильно заметил ffinder - интерфейс сделали инопланетяне
|
Сказ про танцора и причиндалы разве уже не актуален?Или вы ищете себе оправдания,чтобы только не юзать блендер? И такое бывает.
__________________
Нам суждено построить мосты и храмы,которых никогда не существовало и не могло существовать в природе.
|
|
(Offline)
|
|
29.09.2011, 19:17
|
#34
|
|
Легенда
Регистрация: 14.10.2007
Сообщений: 3,878
Написано 2,012 полезных сообщений (для 5,072 пользователей)
|
Ответ: посоветуйте софт...
Сообщение от Lestar
Сказ про танцора и причиндалы разве уже не актуален?Или вы ищете себе оправдания,чтобы только не юзать блендер? И такое бывает.
|
Ну ты и загнул дружище). Штаны тоже можно через голову одевать...
__________________
Ибо как сказал Бгдн:
|
|
(Offline)
|
|
29.09.2011, 20:06
|
#35
|
|
Бывалый
Регистрация: 24.05.2011
Адрес: Украина,Харьков
Сообщений: 890
Написано 359 полезных сообщений (для 880 пользователей)
|
Ответ: посоветуйте софт...
Я не моделер,у меня косвенное мнение.Почему кто то использует его в кино индустрии (spider man),а кто то штаны через голову одевает ? Может я чего то недопонимаю?
__________________
Нам суждено построить мосты и храмы,которых никогда не существовало и не могло существовать в природе.
|
|
(Offline)
|
|
29.09.2011, 20:20
|
#36
|
|
Легенда
Регистрация: 14.10.2007
Сообщений: 3,878
Написано 2,012 полезных сообщений (для 5,072 пользователей)
|
Ответ: посоветуйте софт...
Сообщение от Lestar
Я не моделер,у меня косвенное мнение.Почему кто то использует его в кино индустрии (spider man),а кто то штаны через голову одевает ? Может я чего то недопонимаю?
|
Это голливудские киношники. Вот почему.
ИМХО: Разница между блендером и максом в том, что установив первый ты лезишь в инет чтобы посмотреть как там создать с нуля сраный куб или плейн и двигать его. В максе это парой кликов делается даже полным нубом.
__________________
Ибо как сказал Бгдн:
|
|
(Offline)
|
|
|
Эти 3 пользователя(ей) сказали Спасибо Gector за это полезное сообщение:
|
|
29.09.2011, 20:21
|
#37
|
|
Бывалый
Регистрация: 16.09.2009
Адрес: Sun system
Сообщений: 831
Написано 442 полезных сообщений (для 1,836 пользователей)
|
Ответ: посоветуйте софт...
Холивар ошибся темой.
P.S. Лично я склонен к утверждению: не инструмент мешает мастеру.
Я пользуюсь Cinema4D, но не чувствую желания пойти с крестовым походом на "неверных" Макс-о-Майя-юзателей.
|
|
(Offline)
|
|
29.09.2011, 20:26
|
#38
|
|
Легенда
Регистрация: 14.10.2007
Сообщений: 3,878
Написано 2,012 полезных сообщений (для 5,072 пользователей)
|
Ответ: посоветуйте софт...
Сообщение от FireOwl
Холивар ошибся темой.
P.S. Лично я склонен к утверждению: не инструмент мешает мастеру.
Я пользуюсь Cinema4D, но не чувствую желания пойти с крестовым походом на "неверных" Макс-о-Майя-юзателей.
|
Да тут никакой не холивар. Блендер хорош. Но то, что его труднее освоить без кучи уроков это уже давно известный факт).
__________________
Ибо как сказал Бгдн:
|
|
(Offline)
|
|
|
Сообщение было полезно следующим пользователям:
|
|
29.09.2011, 20:50
|
#39
|
|
Unity/C# кодер
Регистрация: 03.10.2005
Адрес: Россия, Рязань
Сообщений: 7,568
Написано 3,006 полезных сообщений (для 5,323 пользователей)
|
Ответ: посоветуйте софт...
По моему вы сильно преувеличиваете сложность блендера
UPD: Но версия 2.5 еще сыровата правда
|
|
(Offline)
|
|
|
Эти 4 пользователя(ей) сказали Спасибо pax за это полезное сообщение:
|
|
29.09.2011, 22:14
|
#40
|
|
Дэвелопер
Регистрация: 10.09.2007
Сообщений: 1,442
Написано 793 полезных сообщений (для 1,460 пользователей)
|
Ответ: посоветуйте софт...
а еще в блендере есть мегафича - поиск действия. нажимаем пробел и в окошке пишем что ищем - выбираем из результатов и запоминаем хоткеи (если они есть, бывает такое, что их тупо нет).
|
|
(Offline)
|
|
|
Эти 2 пользователя(ей) сказали Спасибо ffinder за это полезное сообщение:
|
|
29.09.2011, 23:35
|
#41
|
|
Ференька
Регистрация: 26.01.2007
Адрес: улица Пушкина дом Колотушкина
Сообщений: 10,743
Написано 5,461 полезных сообщений (для 15,676 пользователей)
|
Ответ: посоветуйте софт...
Сообщение от pax
По моему вы сильно преувеличиваете сложность блендера
Вложение 14990
UPD: Но версия 2.5 еще сыровата правда
|
Покажи где там выделить вершины, рёбра и грани и как наращивать грани.
Также интересует, далеко ли редактор UV.
Это необходимый минимум.
__________________
Мои проекты:
Анальное Рабство
Зелёный Слоник
Дмитрий Маслов*
Различие**
Клюква**
* — в стадии разработки
** — в стадии проектирования
Для проектов в стадии проектирования приведены кодовые имена
|
|
(Offline)
|
|
29.09.2011, 23:57
|
#42
|
|
Дэвелопер
Регистрация: 10.09.2007
Сообщений: 1,442
Написано 793 полезных сообщений (для 1,460 пользователей)
|
Ответ: посоветуйте софт...
выделить объект - правая кнопка мыши.
режим редактирования mehs'а - TAB
выбор вершин, ребер, граней - либо на панели инструментов, либо Ctrl+Tab
e - extrude
g - перемещение
r - вращение
s - scale
а вообще на ютубе есть многое. ну и еще http://wiki.blender.org/index.php/Do...ce/Hotkeys/All
моя главная претензия к хоткеям - в них нет никакой "ортогональности". т.е. если в ворде ctrl - по словам, shift - выделить, то ctrl+shift выделять по словам. в блендере такое не работает. там на всё свои хоткеи, причем назначенные очень-очень странно.
|
|
(Offline)
|
|
|
Эти 4 пользователя(ей) сказали Спасибо ffinder за это полезное сообщение:
|
|
30.09.2011, 01:00
|
#43
|
|
Unity/C# кодер
Регистрация: 03.10.2005
Адрес: Россия, Рязань
Сообщений: 7,568
Написано 3,006 полезных сообщений (для 5,323 пользователей)
|
Ответ: посоветуйте софт...
Сообщение от ABTOMAT
Покажи где там выделить вершины, рёбра и грани и как наращивать грани.
Также интересует, далеко ли редактор UV.
Это необходимый минимум.
|
UV:

|
|
(Offline)
|
|
|
Эти 3 пользователя(ей) сказали Спасибо pax за это полезное сообщение:
|
|
30.09.2011, 01:04
|
#44
|
|
Unity/C# кодер
Регистрация: 03.10.2005
Адрес: Россия, Рязань
Сообщений: 7,568
Написано 3,006 полезных сообщений (для 5,323 пользователей)
|
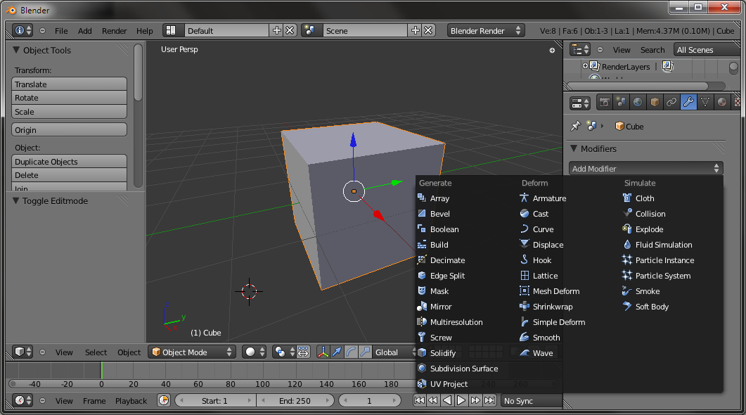
Ответ: посоветуйте софт...
|
|
(Offline)
|
|
|
Эти 3 пользователя(ей) сказали Спасибо pax за это полезное сообщение:
|
|
30.09.2011, 07:59
|
#45
|
|
ТЫ ЧООО?
Регистрация: 26.02.2007
Сообщений: 3,369
Написано 2,020 полезных сообщений (для 7,192 пользователей)
|
Ответ: посоветуйте софт...
Удивило практически полное отсутствие инструментов редактирования полимоделей. Как в нём работать то?
__________________
Вертекс в глаз или в пиксель раз?
|
|
(Offline)
|
|
Ваши права в разделе
|
Вы не можете создавать темы
Вы не можете отвечать на сообщения
Вы не можете прикреплять файлы
Вы не можете редактировать сообщения
HTML код Выкл.
|
|
|
Часовой пояс GMT +4, время: 17:03.
|