 |
| 3D Моделирование Обсуждения проблем моделирования, скины... |
23.08.2011, 20:14
|
#481
|
|
ТЫ ЧООО?
Регистрация: 26.02.2007
Сообщений: 3,369
Написано 2,020 полезных сообщений (для 7,192 пользователей)
|
Ответ: Есть вопросы по моделированию? Обращайтесь.
Сообщение от NitE
можно boolean'ом, но не рекомендую.
|
Нука нука поподробнее, чем не угодил?
__________________
Вертекс в глаз или в пиксель раз?
|
|
(Offline)
|
|
|
Сообщение было полезно следующим пользователям:
|
|
23.08.2011, 20:17
|
#482
|
|
Дэвелопер
Регистрация: 24.07.2008
Сообщений: 1,544
Написано 1,095 полезных сообщений (для 2,706 пользователей)
|
Ответ: Есть вопросы по моделированию? Обращайтесь.
MudBox громоздкий
Хм... а он будет работать с импортированной в него полигональной моделью?
|
|
(Offline)
|
|
|
Сообщение было полезно следующим пользователям:
|
|
23.08.2011, 20:21
|
#483
|
|
злобный флудер
Регистрация: 10.07.2007
Сообщений: 2,585
Написано 789 полезных сообщений (для 1,476 пользователей)
|
Ответ: Есть вопросы по моделированию? Обращайтесь.
ARENSHI, ну я сам им раза 2 пользовался )) но везде пишут что устаревшая фича и пользовать не рекомендуют, да и здравый смысл подсказывает, что комп так хорошо как человек может не сделает. Кубик с кубиком можно, а сложную геометрию не рекомендуют.
АПД: чета я хрень какуюто несу - можно использовать, но на лоу-поли модельках следить, чтобы в следствий операций не возникало лишних вертексов.
Amatsu, да.
|
|
(Offline)
|
|
|
Эти 4 пользователя(ей) сказали Спасибо NitE за это полезное сообщение:
|
|
23.08.2011, 22:19
|
#484
|
|
Мастер
Регистрация: 05.04.2008
Сообщений: 910
Написано 530 полезных сообщений (для 3,006 пользователей)
|
Ответ: Есть вопросы по моделированию? Обращайтесь.
Сообщение от Мистер Розовый
Так. Ответствие сделал. Но в фигуре появилось вместо 1 полигона 8. Как их можно в 1 объединить?)
|
Ничерта не понятно что ты написал, пришлось перечитывать три раза. Дай скрин. Но посути -
1) Выделяешь ненужны полигоны, нажимать delete. Удаляешь оставшиеся ненужны вершины, если там остались еще и висящие ребра - хреново смоделено.
2) Тянешь новые полигоны Бриджем.
3) Новая геометрия требует переразвертки.
|
|
(Offline)
|
|
|
Сообщение было полезно следующим пользователям:
|
|
23.08.2011, 22:56
|
#485
|
|
Мастер
Регистрация: 05.04.2008
Сообщений: 910
Написано 530 полезных сообщений (для 3,006 пользователей)
|
Ответ: Есть вопросы по моделированию? Обращайтесь.
Сообщение от Мистер Розовый
тока тут 2 полигона вместо 1 появились.
|
Ты вырезал дырку булеаном.
При экспорте данный полигон порежется криво на треугольники. Лучше заранее провести триангуляцию и от вершин дырки провести аккуратненько ребра к вершинам меша, на котором ты вырезал дыру.
100% херня с нормалями при экспорте пойдет, если не сделаешь это.
|
|
(Offline)
|
|
|
Сообщение было полезно следующим пользователям:
|
|
24.08.2011, 00:47
|
#486
|
|
Терабайт исходников
Регистрация: 13.09.2008
Сообщений: 3,947
Написано 2,189 полезных сообщений (для 6,051 пользователей)
|
Ответ: Есть вопросы по моделированию? Обращайтесь.
у тебя ща режим камеры а не перспективы. нажми P чтобы попасть обратно в перспективу.
камера это отдельный объект, который можно крутить как угодно, анимировать итд. перспектива - просто режим просмора вьювопорта.
|
|
(Offline)
|
|
|
Сообщение было полезно следующим пользователям:
|
|
24.08.2011, 20:12
|
#487
|
|
Элита
Регистрация: 17.04.2007
Сообщений: 1,950
Написано 1,506 полезных сообщений (для 7,979 пользователей)
|
Ответ: Есть вопросы по моделированию? Обращайтесь.
Amatsu, пробуй BODYPAINT3D, он идет с cinema 4D.
Я им постоянно пользуюсь.
|
|
(Offline)
|
|
|
Эти 2 пользователя(ей) сказали Спасибо m_512 за это полезное сообщение:
|
|
29.08.2011, 20:03
|
#488
|
|
Легенда
Регистрация: 14.10.2007
Сообщений: 3,878
Написано 2,012 полезных сообщений (для 5,072 пользователей)
|
Ответ: Есть вопросы по моделированию? Обращайтесь.
Вопрос по материалам.
Нигде не нашел как сделать в максе диффузные отражения света.  Как Добиться эффекта отражения света к примеру от ткани или покрашенной поверхности? Желательно без помощи mental ray/vray.
__________________
Ибо как сказал Бгдн:
|
|
(Offline)
|
|
29.08.2011, 20:05
|
#489
|
|
Терабайт исходников
Регистрация: 13.09.2008
Сообщений: 3,947
Написано 2,189 полезных сообщений (для 6,051 пользователей)
|
Ответ: Есть вопросы по моделированию? Обращайтесь.
есть встроенные GI считатели: radiosity и light tracer, включаются в закладке advanced lighting в окне настроек рендера. по ним можешь почитать хелп.
|
|
(Offline)
|
|
|
Сообщение было полезно следующим пользователям:
|
|
29.09.2011, 00:56
|
#490
|
|
Знающий
Регистрация: 26.11.2009
Сообщений: 313
Написано 35 полезных сообщений (для 95 пользователей)
|
Ответ: Есть вопросы по моделированию? Обращайтесь.
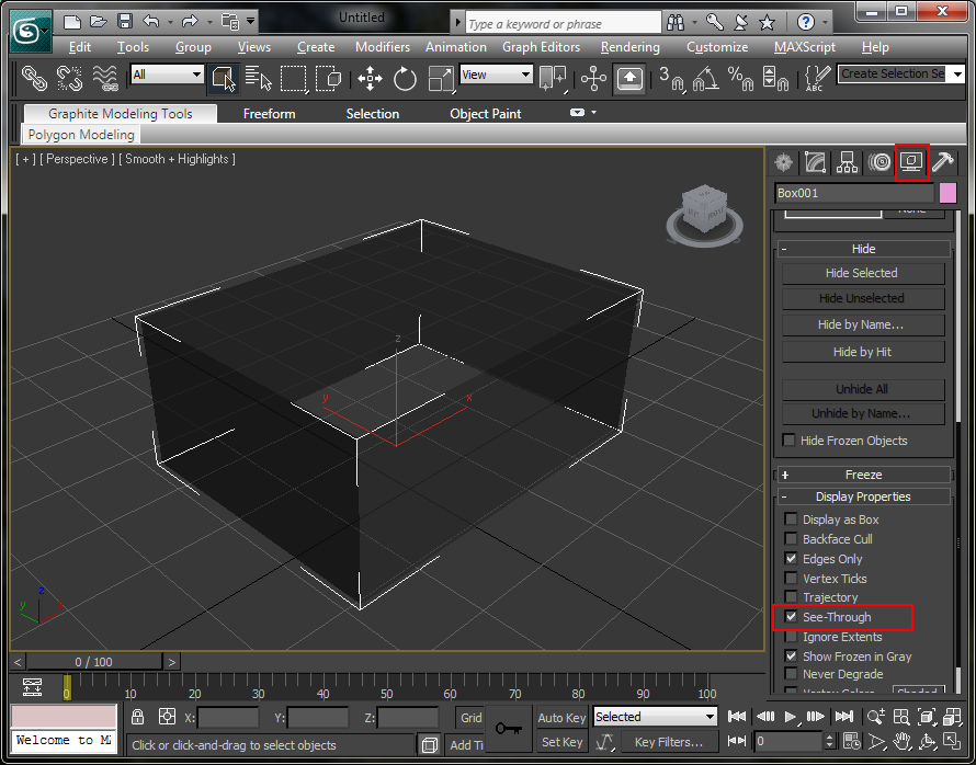
Небольшой вопрос:
Заморозил модель (Freeze Selection), а как сделать прозрачной, чтобы в сцене не мешалась?
__________________
StimuL
Maks
|
|
(Offline)
|
|
29.09.2011, 01:28
|
#491
|
|
злобный флудер
Регистрация: 10.07.2007
Сообщений: 2,585
Написано 789 полезных сообщений (для 1,476 пользователей)
|
Ответ: Есть вопросы по моделированию? Обращайтесь.
Hide Selection ЕМНИП
|
|
(Offline)
|
|
30.09.2011, 09:54
|
#492
|
|
Unity/C# кодер
Регистрация: 03.10.2005
Адрес: Россия, Рязань
Сообщений: 7,568
Написано 3,006 полезных сообщений (для 5,323 пользователей)
|
Ответ: Есть вопросы по моделированию? Обращайтесь.
Вот так:

|
|
(Offline)
|
|
30.09.2011, 14:34
|
#493
|
|
Элита
Регистрация: 17.04.2007
Сообщений: 1,950
Написано 1,506 полезных сообщений (для 7,979 пользователей)
|
Ответ: Есть вопросы по моделированию? Обращайтесь.
Выделил модель и нажал Alt+X
|
|
(Offline)
|
|
02.10.2011, 01:34
|
#494
|
|
Оператор ЭВМ
Регистрация: 11.12.2010
Сообщений: 41
Написано 11 полезных сообщений (для 14 пользователей)
|
Ответ: Есть вопросы по моделированию? Обращайтесь.
Скачал для pipeline 3д макс сначала 8 версии потом 9, скачивал разные сборки макса пробовал пересносить его. Но все равно ошибка приложения. У меня стоит семерка. Хоть и в требованиях написано что идет только под хр, на нетбуке(тоже семерка) тянет(8-9). В чем проблем уже хз.
|
|
(Offline)
|
|
02.10.2011, 13:36
|
#495
|
|
Элита
Регистрация: 21.01.2010
Адрес: Россия, Рязанская область, г.Михайлов
Сообщений: 2,067
Написано 1,185 полезных сообщений (для 2,828 пользователей)
|
Ответ: Есть вопросы по моделированию? Обращайтесь.
у меня семёрка. 3ds max 9 один из самых прервых и модуль pipeline. Всё совместимо и отлично работает.
__________________
Main PC:
Intel Core i5 4260U 1.44 GHz + LPDDR3 1x4096 1600 MHz + Intel HD Graphics 5000.
Asus Ёжик T101-MT:
Intel Atom N-570 1.66 Ghz + DDR2 2x1024 800 Mhz + Intel GMA 3150 128 Mb DDR2
Скачать Doom 2D: Remake v0.3.8a
|
|
(Offline)
|
|
Ваши права в разделе
|
Вы не можете создавать темы
Вы не можете отвечать на сообщения
Вы не можете прикреплять файлы
Вы не можете редактировать сообщения
HTML код Выкл.
|
|
|
Похожие темы
|
| Тема |
Автор |
Раздел |
Ответов |
Последнее сообщение |
| Есть вопросы? Обращайтесь! |
moka |
Работы |
12 |
21.02.2009 03:25 |
| Вопросы. |
AndruXa |
Blitz3D |
17 |
13.09.2007 13:54 |
| Вопросы |
vadim2 |
3D-программирование |
2 |
11.07.2006 21:59 |
Часовой пояс GMT +4, время: 21:24.
|