 |
| Xors3D Графический движок с поддержкой DirectX9 |
03.03.2014, 15:14
|
#1
|
|
Бывалый
Регистрация: 23.11.2011
Сообщений: 863
Написано 334 полезных сообщений (для 866 пользователей)
|
Проблемы с нормалями !
Вот такая проблема с нормалями и освещением (см скрин)
так в игре
сетка в максе
никто не знает как решить ?
|
|
(Offline)
|
|
03.03.2014, 15:36
|
#2
|
|
ТЫ ЧООО?
Регистрация: 26.02.2007
Сообщений: 3,369
Написано 2,020 полезных сообщений (для 7,192 пользователей)
|
Ответ: Проблемы с нормалями !
покажи в максе с шейдингом скрин.
__________________
Вертекс в глаз или в пиксель раз?
|
|
(Offline)
|
|
03.03.2014, 15:43
|
#3
|
|
Бывалый
Регистрация: 23.11.2011
Сообщений: 863
Написано 334 полезных сообщений (для 866 пользователей)
|
Ответ: Проблемы с нормалями !
|
|
(Offline)
|
|
03.03.2014, 17:18
|
#4
|
|
Бывалый
Регистрация: 17.12.2011
Сообщений: 862
Написано 443 полезных сообщений (для 1,133 пользователей)
|
Ответ: Проблемы с нормалями !
Удали лишние полигоны, те что внутри стены, да и снизу тоже удали, их всё ровно никто не видит? может и поможет 
|
|
(Offline)
|
|
03.03.2014, 17:36
|
#5
|
|
Бывалый
Регистрация: 23.11.2011
Сообщений: 863
Написано 334 полезных сообщений (для 866 пользователей)
|
Ответ: Проблемы с нормалями !
Сообщение от Wegox
Удали лишние полигоны, те что внутри стены, да и снизу тоже удали, их всё ровно никто не видит? может и поможет 
|
дак это 2 вертекса стены и удалив их стены и не будет
|
|
(Offline)
|
|
03.03.2014, 17:55
|
#6
|
|
Разработчик
Регистрация: 20.02.2010
Сообщений: 397
Написано 173 полезных сообщений (для 565 пользователей)
|
Ответ: Проблемы с нормалями !
Сообщение от tirarex
Вот такая проблема с нормалями и освещением (см скрин)
так в игре
сетка в максе
никто не знает как решить ?
|
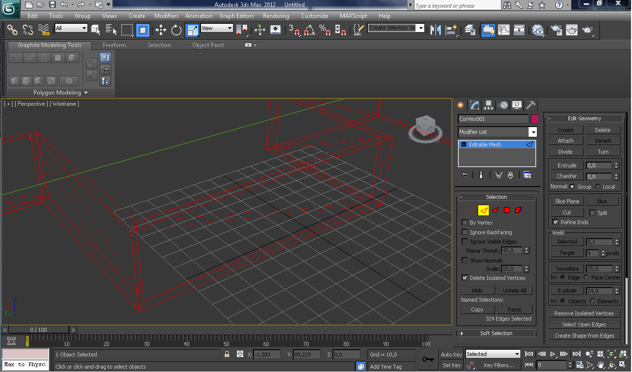
Сделай сетку в EditablePoly, а не EditableMesh - должно помочь!
В режиме моделирования EditablePoly он не делит сетку, на еще полики как
EditableMesh
|
|
(Offline)
|
|
03.03.2014, 17:58
|
#7
|
|
ТЫ ЧООО?
Регистрация: 26.02.2007
Сообщений: 3,369
Написано 2,020 полезных сообщений (для 7,192 пользователей)
|
Ответ: Проблемы с нормалями !
|
дак это 2 вертекса стены и удалив их стены и не будет
|
В режиме моделирования EditablePoly он не делит сетку, на еще полики как
EditableMesh
|

__________________
Вертекс в глаз или в пиксель раз?
|
|
(Offline)
|
|
03.03.2014, 18:00
|
#8
|
|
Бывалый
Регистрация: 23.11.2011
Сообщений: 863
Написано 334 полезных сообщений (для 866 пользователей)
|
Ответ: Проблемы с нормалями !
Сообщение от Phyton
Сделай сетку в EditablePoly, а не EditableMesh - должно помочь!
В режиме моделирования EditablePoly он не делит сетку, на еще полики как
EditableMesh
|
не помогло
|
|
(Offline)
|
|
03.03.2014, 18:02
|
#9
|
|
ТЫ ЧООО?
Регистрация: 26.02.2007
Сообщений: 3,369
Написано 2,020 полезных сообщений (для 7,192 пользователей)
|
Ответ: Проблемы с нормалями !
Покажи освещение без нормалмап.
__________________
Вертекс в глаз или в пиксель раз?
|
|
(Offline)
|
|
03.03.2014, 18:45
|
#10
|
|
Бывалый
Регистрация: 23.11.2011
Сообщений: 863
Написано 334 полезных сообщений (для 866 пользователей)
|
Ответ: Проблемы с нормалями !
|
|
(Offline)
|
|
04.03.2014, 01:23
|
#11
|
|
Бывалый
Регистрация: 17.12.2011
Сообщений: 862
Написано 443 полезных сообщений (для 1,133 пользователей)
|
Ответ: Проблемы с нормалями !
Интересно? Это tirarex, так над ARENSHI трещит, или просто, картинка не загрузилась?

|
|
(Offline)
|
|
|
Эти 2 пользователя(ей) сказали Спасибо Wegox за это полезное сообщение:
|
|
04.03.2014, 02:42
|
#12
|
|
Быдлокодер
Регистрация: 05.07.2009
Адрес: Проспит
Сообщений: 5,037
Написано 2,320 полезных сообщений (для 5,359 пользователей)
|
Ответ: Проблемы с нормалями !
Сообщение от Wegox
Интересно? Это tirarex, так над ARENSHI трещит, или просто, картинка не загрузилась?
pic
|
|
|
(Offline)
|
|
Ваши права в разделе
|
Вы не можете создавать темы
Вы не можете отвечать на сообщения
Вы не можете прикреплять файлы
Вы не можете редактировать сообщения
HTML код Выкл.
|
|
|
Часовой пояс GMT +4, время: 21:58.
|